发烧论坛

注册

 

返回列表 12345678» / 9
发新话题 回复该主题

简单易做的SHURE-M65唱放與老爺LP12 [复制链接]

查看: 25120|回复: 85
1#
为听LP而DIY了一部RIAA唱放。开始在网上看到鬼佬DIY,觉得好玩,看样学样,动手了。
cu-hauben.jpg (, 下载次数:28)

jpg(2007/7/1 7:39:04 上传)

cu-hauben.jpg

最后编辑cpyip 最后编辑于 2007-07-19 15:49:38
分享 转发
TOP
2#

回复:简单易做的M65唱做

准备材料
照片 113.jpg (, 下载次数:30)

jpg(2007/7/1 7:43:52 上传)

照片 113.jpg

照片 114.jpg (, 下载次数:77)

jpg(2007/7/1 7:43:52 上传)

照片 114.jpg

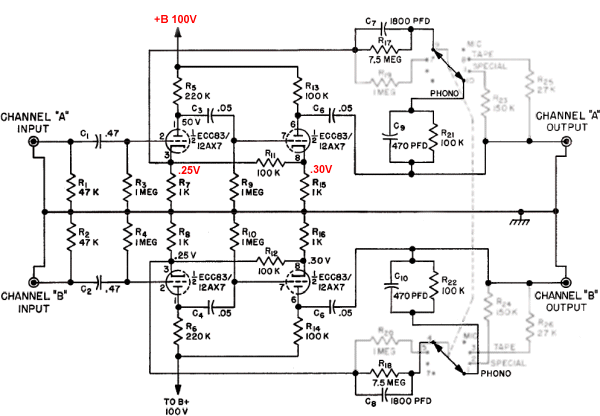
m65.gif (, 下载次数:65)

gif(2007/7/1 7:43:52 上传)

m65.gif

最后编辑cpyip 最后编辑于 2007-07-01 07:43:52
TOP
3#

回复:简单易做的M65唱放

钻几个大小孔,可开始焊接。。。
照片 116.jpg (, 下载次数:62)

jpg(2007/7/1 7:53:00 上传)

照片 116.jpg

最后编辑cpyip 最后编辑于 2007-07-01 07:53:00
TOP
4#

回复:简单易做的M65唱放

焊接中:电源部分刚焊好,希望快点可以试音。
照片 118.jpg (, 下载次数:27)

jpg(2007/7/1 8:03:05 上传)

照片 118.jpg

最后编辑cpyip 最后编辑于 2007-07-01 08:03:05
TOP
5#

回复:简单易做的M65唱放

漂亮
TOP
6#

回复:简单易做的M65唱放

介绍一下唱盘:
照片 102.jpg (, 下载次数:76)

LINN BASIK(2007/7/1 8:36:44 上传)

照片 102.jpg

照片 140.jpg (, 下载次数:60)

LINN SONDEK(2007/7/1 8:36:44 上传)

照片 140.jpg

最后编辑cpyip 最后编辑于 2007-07-01 08:36:44
TOP
7#

回复: 简单易做的M65唱放

SHURE M65原貌
m65f.jpg (, 下载次数:71)

jpg(2007/7/1 8:51:33 上传)

m65f.jpg

TOP
8#

回复:简单易做的M65唱放

终於可听下。
照片 122.jpg (, 下载次数:72)

jpg(2007/7/1 16:34:33 上传)

照片 122.jpg

最后编辑cpyip 最后编辑于 2007-07-01 16:36:13
TOP
9#

回复:简单易做的M65唱放

说说听感吧
TOP
10#

回复:简单易做的M65唱放

check人声

这张邓丽君大碟,捡查一下人声:听了保证对XRCD。。。??CD都没兴趣听,人声好的太多!
照片 123.jpg (, 下载次数:69)

jpg(2007/7/1 21:20:41 上传)

照片 123.jpg

最后编辑cpyip 最后编辑于 2007-07-01 21:20:41
TOP
发新话题 回复该主题