发烧论坛

注册

 

返回列表 «4567891011» / 22
发新话题 回复该主题

高品质电子分频有源音响系统制作教程DIR [复制链接]

查看: 173692|回复: 219
71#

回复: 高品质电子分频有源音响系统制作教程DIR


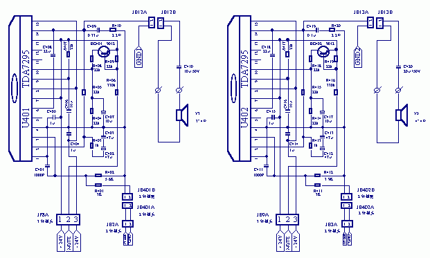
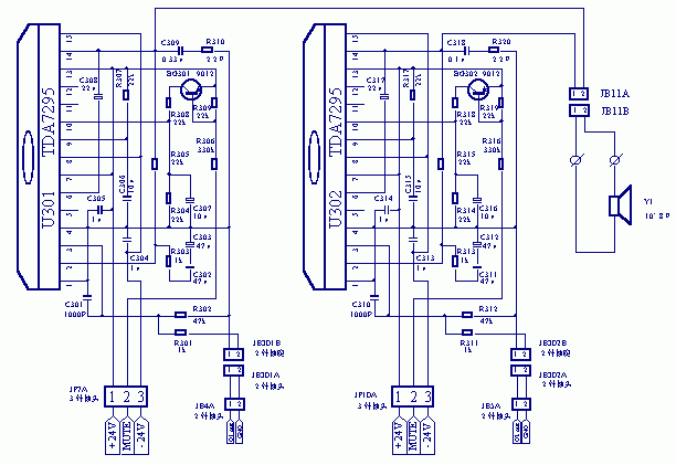
200W电子分频前置分频电路
TOP
72#

回复: 高品质电子分频有源音响系统制作教程DIR


200W电子分频低音功放
200w-sch2.gif (, 下载次数:1929)

gif(2007/6/16 15:00:00 上传)

200w-sch2.gif

TOP
73#

回复: 高品质电子分频有源音响系统制作教程DIR


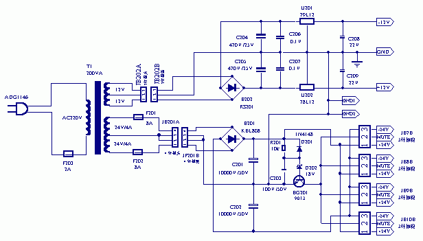
200W
TOP
74#

回复: 高品质电子分频有源音响系统制作教程DIR


200W电子分频PCB板
TOP
75#

回复:高品质电子分频有源音响系统制作教程DIR

请电子分频音响设计大师评一下我的系统!CDA3ES<有SONY情感,要的是直白和高分晰力!整部CD在系统完成后换成RIFA电容,为的是增加点味道.现想换成XA55ES.电子分频器BX234XL,电源DIY过.功放:BGW150监听功放推SEAS H149,罗兰推SEAS1149高音,皇冠推JBL12寸.整套系统全部RIFA电容,为的是声音统一,全部偶合为JENSEN,个人和朋友听感上说15万的HIFI系统没可比性!另一系统为2A3推FOSTEX!请电子分频音响设计大师说一下我的系统有那方面要注意一下.
TOP
76#

回复:高品质电子分频有源音响系统制作教程DIR

请推荐一下专业CD机有那些选择?
TOP
77#

回复:高品质电子分频有源音响系统制作教程DIR

电子分频器为DBX234XL专业三分分频器.
TOP
78#

回复:高品质电子分频有源音响系统制作教程DIR

分频点为3K和140HZ,另有伊顿5寸+ Fountek铝带高音为中高频,有时换换味道<电子分频的好处;P >,要的是伊顿+铝带的高分晰力和速度感,当然了,听人声还是纸盆好!
TOP
79#

回复:高品质电子分频有源音响系统制作教程DIR

TOP
80#

回复: 高品质电子分频有源音响系统制作教程DIR

原帖由 cplmei 于 2007-6-16 17:14:00 发表
请推荐一下专业CD机有那些选择?
sony    cdp-3100
TOP
发新话题 回复该主题