发烧论坛

注册

 

发新话题 回复该主题

菜鸟级6N5耳放正式动工 [复制链接]

查看: 9016|回复: 35
1#
先给顶板画了图纸,明天开洞。

分享 转发
TOP
2#

DIY党要顶
CLK发烧信号线!
淘宝: http://shop35466467.taobao.com
TOP
3#

回复 2# clk 的帖子

谢谢朋友鼓励!
TOP
4#

第一天动工,打几个洞,看来还可以,旗开得胜!
TOP
5#

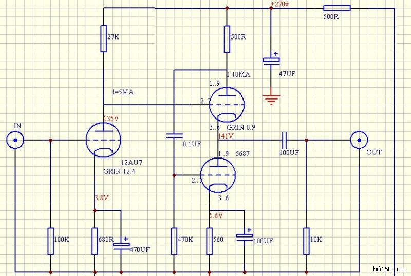
声音取向上遇到选择题! 6N11声音清丽、透彻、解析力高。6J5声音醇厚、人声很 毒、动态大。请老大们唠叨唠叨!
TOP
6#

支持DIY, 俺也上一个几年前我DIY的胆耳放.
1.jpg (, 下载次数:159)

jpg(2009/3/4 10:03:50 上传)

1.jpg

DSC02561.JPG (, 下载次数:156)

jpg(2009/3/4 10:03:50 上传)

DSC02561.JPG

4.jpg (, 下载次数:153)

jpg(2009/3/4 10:03:50 上传)

4.jpg

http://www.mydcentre.com
TOP
7#

回复 6# 街灯 的帖子

朋友用的是什么线路?
TOP
8#

我自行设计的耳房

一直用来推HD250或HD600晚上想听歌又想爆的最佳拍档
http_i.jpg (, 下载次数:132)

jpg(2009/3/4 15:03:01 上传)

http_i.jpg

http_imgload.jpg (, 下载次数:133)

jpg(2009/3/4 15:03:01 上传)

http_imgload.jpg

TOP
9#

回复 8# 吹水辉 的帖子

谢谢吹水朋友,看到了你的作品。推低阻耳机行吗?
TOP
10#

今天搞的,这是面子工程,急不得,也不能马虎。
















TOP
发新话题 回复该主题