帐号
注册
密码
登录
关闭
安全选项
找回密码
记住我
我的中心
登录或注册新用户,开通自己的个人中心
HIFI168首页
快速搜索
帖子标题
作者
版块
发烧论坛
»
发烧专区
»
HiFi乐趣
»
【我为论坛作贡献】晶体管后级功放经典电路图集
发烧专区
HiFi乐趣
音乐唱片
器材用家专区
在线试听
交易论坛
硬件交易
软件交易
返回列表
1
2
3
4
5
6
下一页
楼主:卖油翁1
【我为论坛作贡献】晶体管后级功放经典电路图集
[复制链接]
查看:
30378
|
回复:
58
发送短消息
UID
69290
精华
0
查看公共资料
搜索主题
搜索帖子
老哥
老哥
组别
论坛博士后
生日
19720110
帖子
829
积分
829
性别
注册时间
2005-11-08
老哥
论坛博士后
31
#
字体大小:
t
T
发表于
2007-12-06 21:39
|
只看该用户
回复: 【我为论坛作贡献】晶体管后级功放经典电路图集
QUAD 405-I
QUAD 405-II
QUAD 405_1.jpg
(502.85 K)
2007/12/6 21:38:59
TOP
发送短消息
UID
69290
精华
0
查看公共资料
搜索主题
搜索帖子
老哥
老哥
组别
论坛博士后
生日
19720110
帖子
829
积分
829
性别
注册时间
2005-11-08
老哥
论坛博士后
32
#
字体大小:
t
T
发表于
2007-12-06 21:40
|
只看该用户
回复: 【我为论坛作贡献】晶体管后级功放经典电路图集
QUAD 405-II
405_II.jpg
(180.91 K)
2007/12/6 21:40:16
TOP
发送短消息
UID
64120
精华
16
查看公共资料
搜索主题
搜索帖子
卖油翁1
卖油翁1
组别
论坛博士后
生日
1970-2-24
帖子
4436
积分
4539
性别
注册时间
2005-12-15
卖油翁1
论坛博士后
33
#
字体大小:
t
T
发表于
2007-12-06 22:09
|
只看楼主
回复:【我为论坛作贡献】晶体管后级功放经典电路图集
谢谢老哥,请继续
老夫老矣!!
TOP
发送短消息
UID
69290
精华
0
查看公共资料
搜索主题
搜索帖子
老哥
老哥
组别
论坛博士后
生日
19720110
帖子
829
积分
829
性别
注册时间
2005-11-08
老哥
论坛博士后
34
#
字体大小:
t
T
发表于
2007-12-06 22:50
|
只看该用户
回复: 【我为论坛作贡献】晶体管后级功放经典电路图集
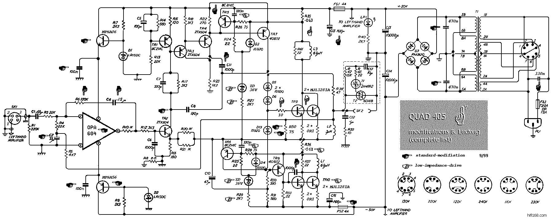
继续405
Quad405mod.jpg
(, 下载次数:223)
jpg
(2007/12/6 22:49:59 上传)
TOP
发送短消息
UID
105435
精华
0
查看公共资料
搜索主题
搜索帖子
第3次注册
第3次注册
组别
论坛发烧友
生日
19720110
帖子
19
积分
19
性别
注册时间
2007-01-06
第3次注册
论坛发烧友
35
#
字体大小:
t
T
发表于
2007-12-06 23:08
|
只看该用户
回复:【我为论坛作贡献】晶体管后级功放经典电路图集
多谢前辈的贡献,太好了。
TOP
发送短消息
UID
69290
精华
0
查看公共资料
搜索主题
搜索帖子
老哥
老哥
组别
论坛博士后
生日
19720110
帖子
829
积分
829
性别
注册时间
2005-11-08
老哥
论坛博士后
36
#
字体大小:
t
T
发表于
2007-12-06 23:27
|
只看该用户
回复: 【我为论坛作贡献】晶体管后级功放经典电路图集
Krell KMA 160
http://www.diyaudio.com/forums/showthread.php?threadid=42357
TOP
发送短消息
UID
64120
精华
16
查看公共资料
搜索主题
搜索帖子
卖油翁1
卖油翁1
组别
论坛博士后
生日
1970-2-24
帖子
4436
积分
4539
性别
注册时间
2005-12-15
卖油翁1
论坛博士后
37
#
字体大小:
t
T
发表于
2007-12-06 23:44
|
只看楼主
回复:【我为论坛作贡献】晶体管后级功放经典电路图集
Krell KMA 160的电源电路和电压激励级有点意思,望老哥点评一下
老夫老矣!!
TOP
发送短消息
UID
72272
精华
0
查看公共资料
搜索主题
搜索帖子
kenbeyond
街灯
组别
论坛博士后
生日
1977-9-13
帖子
3030
积分
3030
性别
注册时间
2002-02-15
kenbeyond
论坛博士后
38
#
字体大小:
t
T
发表于
2007-12-07 00:20
|
只看该用户
回复:【我为论坛作贡献】晶体管后级功放经典电路图集
还有HOOD呢,够经典啦.
欢迎光临基点音乐论坛:
http://www.mydcentre.com/club/index.asp
TOP
发送短消息
UID
69290
精华
0
查看公共资料
搜索主题
搜索帖子
老哥
老哥
组别
论坛博士后
生日
19720110
帖子
829
积分
829
性别
注册时间
2005-11-08
老哥
论坛博士后
39
#
字体大小:
t
T
发表于
2007-12-07 01:13
|
只看该用户
回复:【我为论坛作贡献】晶体管后级功放经典电路图集
没闭环反馈,不知道有没有错。电压激励级只是2个管并联
TOP
发送短消息
UID
74631
精华
78
查看公共资料
搜索主题
搜索帖子
阿泰
阿泰
组别
论坛博士后
生日
1949-10-1
帖子
13481
积分
13949
性别
注册时间
2002-10-19
阿泰
论坛博士后
40
#
字体大小:
t
T
发表于
2007-12-07 09:59
|
只看该用户
回复:【我为论坛作贡献】晶体管后级功放经典电路图集
支持一下,发表下意见
电路只是好声的基础,不是好声的理由
你有你讲...俱有俱讲...哈哈...真系...
鸡 同 鸭 讲
TOP
上一主题
|
下一主题
返回列表
1
2
3
4
5
6
下一页
高级编辑器
B
Color
Image
Link
Quote
Code
Smilies
默认表情
你需要登录后才可以发帖
登录
|
注册
发表回复
查看背景广告
隐藏
发新主题
发烧专区
HiFi乐趣
音乐唱片
器材用家专区
在线试听
交易论坛
硬件交易
软件交易
浏览过的版块
软件交易
器材用家专区
硬件交易
音乐唱片
在线试听
TOP
设置头像
个人资料
更改密码
用户组
收藏夹
积分