帐号
注册
密码
登录
关闭
安全选项
找回密码
记住我
我的中心
登录或注册新用户,开通自己的个人中心
HIFI168首页
快速搜索
帖子标题
作者
版块
发烧论坛
»
交易论坛
»
硬件交易
»
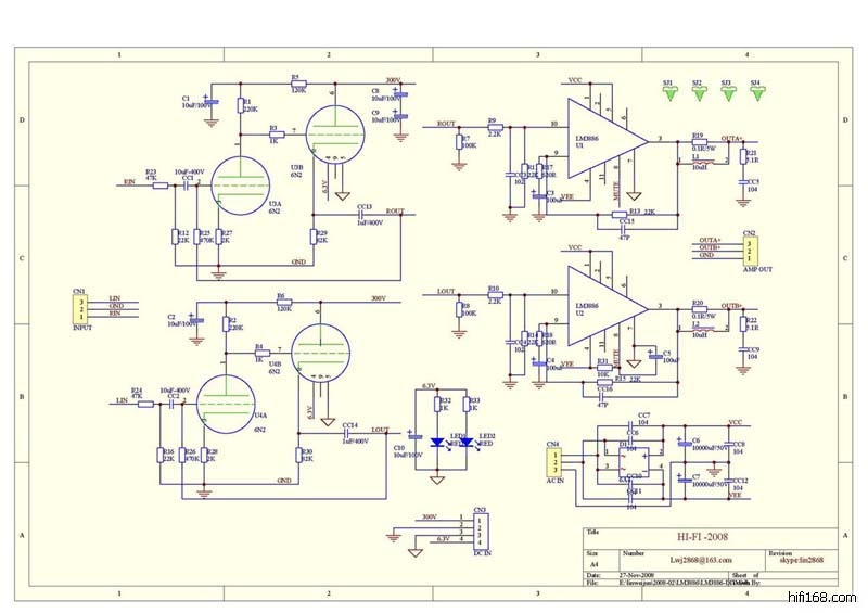
6N2(12AX7B)+LM3886終極版
发烧专区
HiFi乐趣
音乐唱片
器材用家专区
在线试听
交易论坛
硬件交易
软件交易
返回列表
查看:
1311
|
回复:
0
6N2(12AX7B)+LM3886終極版
[复制链接]
查看:
1311
|
回复:
0
发送短消息
UID
131912
精华
0
lin2868
1667684591
查看公共资料
搜索主题
搜索帖子
lwj2868
组别
论坛学士
生日
帖子
148
积分
148
性别
注册时间
2009-01-21
lwj2868
论坛学士
1
#
字体大小:
t
T
发表于
2009-01-21 16:28
|
只看楼主
期待已久的PCB今天終于回來了!可惜只有5PCS 忍不住就拿了幾個大零件試試了一下!
感覺還好就像個功放一樣!哈哈哈。。笑納了! 剛回來就被朋友搶了兩塊PCB !
原帖:
http://bbs.hifidiy.net/viewthread.php?tid=184038
上個圖和大家分享一下!希望多多提意見!
QQ:553670268
lwj2868@163.com
淘寶:
http://shop36197901.taobao.com/
HIFI DIY原帖:
http://bbs.hifidiy.net/viewthread.php?tid=184038
http://bbs.hifidiy.net/viewthread.php?tid=191896
SCH.jpg
(, 下载次数:71)
jpg
(2009/1/21 16:27:44 上传)
A.jpg
(, 下载次数:67)
jpg
(2009/1/21 16:27:44 上传)
B.jpg
(, 下载次数:62)
jpg
(2009/1/21 16:27:44 上传)
C.jpg
(, 下载次数:61)
jpg
(2009/1/21 16:27:44 上传)
D.jpg
(, 下载次数:59)
jpg
(2009/1/21 16:27:44 上传)
分享
转发
中山小林胆石发烧音响
店铺:http://shop36197901.taobao.com/
地址中山港张家边和泰家园6栋 15362981172 林
TOP
上一主题
|
下一主题
返回列表
高级编辑器
B
Color
Image
Link
Quote
Code
Smilies
默认表情
你需要登录后才可以发帖
登录
|
注册
发表回复
查看背景广告
隐藏
发新主题
发烧专区
HiFi乐趣
音乐唱片
器材用家专区
在线试听
交易论坛
硬件交易
软件交易
浏览过的版块
HiFi乐趣
软件交易
音乐唱片
器材用家专区
TOP
设置头像
个人资料
更改密码
用户组
收藏夹
积分