发烧论坛

注册

 

发新话题 回复该主题

美国PBN 音箱套件。 [复制链接]

查看: 8348|回复: 22
1#
分享 转发
www.fymhifi.com
TOP
2#

www.fymhifi.com
TOP
3#

价格多少,有具体数据吗
TOP
4#

原帖由 烧到100度 于 2014-8-17 8:57:00 发表
价格多少,有具体数据吗


厂家套件售价1250美金。
www.fymhifi.com
TOP
5#

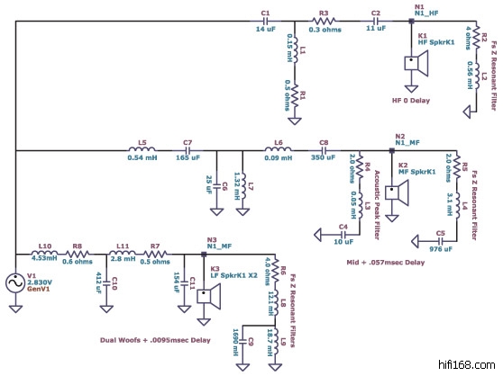
systemref581schema.jpg (, 下载次数:0)

jpg(2014/8/17 9:41:17 上传)

systemref581schema.jpg

www.fymhifi.com
TOP
6#

systemref581schema.jpg (, 下载次数:0)

jpg(2014/8/17 9:50:04 上传)

systemref581schema.jpg

www.fymhifi.com
TOP
7#

套件不错,有没有厂家的测试报告,以保证做完是个完整的产品,而不是像diy那样问题多多。这个箱体的制作难度不小。
TOP
8#

c9的参数标错?
TOP
9#

原帖由 zui 于 2014-8-17 10:16:00 发表
套件不错,有没有厂家的测试报告,以保证做完是个完整的产品,而不是像diy那样问题多多。这个箱体的制作难度不小。



splvsfreq.jpg (, 下载次数:0)

jpg(2014/8/17 10:31:24 上传)

splvsfreq.jpg

www.fymhifi.com
TOP
10#

厂家网址:www.pbnaudio.com,打不开的请翻墙。
www.fymhifi.com
TOP
发新话题 回复该主题