帐号
注册
密码
登录
关闭
安全选项
找回密码
记住我
我的中心
登录或注册新用户,开通自己的个人中心
HIFI168首页
快速搜索
帖子标题
作者
版块
发烧论坛
»
发烧专区
»
HiFi乐趣
»
关于胆机机内线屏蔽处理方式的请教
发烧专区
HiFi乐趣
音乐唱片
器材用家专区
在线试听
交易论坛
硬件交易
软件交易
返回列表
1
2
下一页
查看:
3927
|
回复:
11
关于胆机机内线屏蔽处理方式的请教
[复制链接]
查看:
3927
|
回复:
11
发送短消息
UID
70424
精华
49
查看公共资料
搜索主题
搜索帖子
kick
kick
组别
论坛博士后
生日
19720110
帖子
11009
积分
13430
性别
注册时间
2002-06-09
kick
论坛博士后
1
#
字体大小:
t
T
发表于
2012-11-20 21:37
|
只看楼主
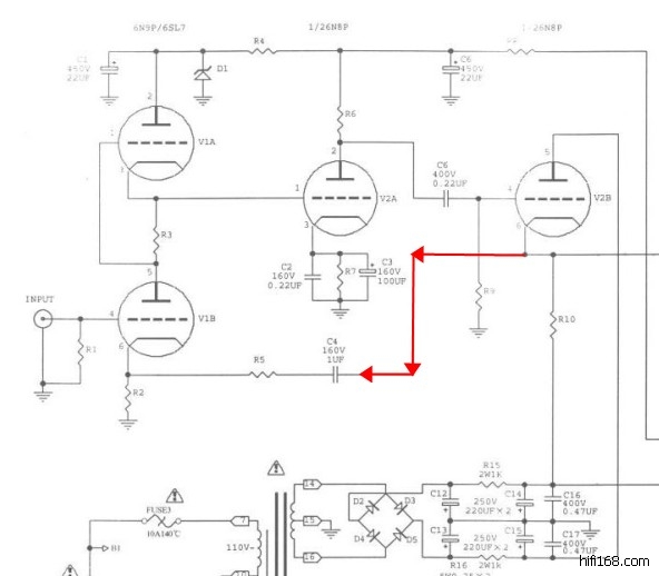
目前在大音量下,高频有类似啸叫的声音,同音乐节奏一致。
怀疑的可能性为:
1、负反馈电路线太长了,干扰引起高频振荡。
2、负反馈电容性能下降。
针对第2种情况可以通过换电容解决,但换上的电容也可能因为温度影响而性能迅速下降,且不好摆放至其它地方,声音也不如目前在用电容。
111.JPG
(77.24 K)
2012/11/20 21:37:11
如果是第一种情况,怎样对此线路的机内线进行屏蔽处理?
分享
转发
TOP
发送短消息
UID
110510
精华
10
查看公共资料
搜索主题
搜索帖子
无难
组别
论坛博士后
生日
帖子
3446
积分
3736
性别
注册时间
2007-06-26
无难
论坛博士后
2
#
字体大小:
t
T
发表于
2012-11-20 23:04
|
只看该用户
机内线裸奔最好,啸叫和线路无关
留声机脑壳淘宝黑胶唱片店http://shop102175991.taobao.com/
网络室内设计http://www.shejiben.com/sjs/1126466/case/
TOP
发送短消息
UID
70424
精华
49
查看公共资料
搜索主题
搜索帖子
kick
kick
组别
论坛博士后
生日
19720110
帖子
11009
积分
13430
性别
注册时间
2002-06-09
kick
论坛博士后
3
#
字体大小:
t
T
发表于
2012-11-20 23:24
|
只看楼主
负反馈电容有没有关系?
否则就可能是推动牛,那就相当麻烦了。
如果推动牛没有问题,就是前级电子管不对了。
TOP
发送短消息
UID
83807
精华
0
查看公共资料
搜索主题
搜索帖子
sxxuejun
sxxuejun
组别
论坛博士后
生日
19720110
帖子
1370
积分
2580
性别
注册时间
2004-08-21
sxxuejun
论坛博士后
4
#
字体大小:
t
T
发表于
2012-11-21 09:45
|
只看该用户
电位器接地不良,建议负反馈线单端接地
TOP
发送短消息
UID
70424
精华
49
查看公共资料
搜索主题
搜索帖子
kick
kick
组别
论坛博士后
生日
19720110
帖子
11009
积分
13430
性别
注册时间
2002-06-09
kick
论坛博士后
5
#
字体大小:
t
T
发表于
2012-11-21 09:55
|
只看楼主
后级没有电位器,负反馈线路不能接地哦。R2接地不良?
TOP
发送短消息
UID
83807
精华
0
查看公共资料
搜索主题
搜索帖子
sxxuejun
sxxuejun
组别
论坛博士后
生日
19720110
帖子
1370
积分
2580
性别
注册时间
2004-08-21
sxxuejun
论坛博士后
6
#
字体大小:
t
T
发表于
2012-11-21 10:08
|
只看该用户
回复 5# kick 的帖子
负反馈线用屏蔽线且单端接地。。。可能与整体机器的布线与接地有关的
TOP
发送短消息
UID
70424
精华
49
查看公共资料
搜索主题
搜索帖子
kick
kick
组别
论坛博士后
生日
19720110
帖子
11009
积分
13430
性别
注册时间
2002-06-09
kick
论坛博士后
7
#
字体大小:
t
T
发表于
2012-11-21 11:03
|
只看楼主
明白了,谢谢!我改变了原机的布线。
TOP
发送短消息
UID
69679
精华
2
查看公共资料
搜索主题
搜索帖子
啊飞
啊飞
组别
论坛博士后
生日
19720110
帖子
3156
积分
5061
性别
注册时间
2002-04-16
啊飞
论坛博士后
8
#
字体大小:
t
T
发表于
2012-11-21 14:14
|
只看该用户
我试过用二芯的外围是屏蔽网状线,屏蔽网状线单点接地,二芯线作正常接线,效果还可以。
暮雨潇潇江上村,绿林豪客夜知闻。
相逢何用藏名姓?世上于今半是君。
TOP
发送短消息
UID
70424
精华
49
查看公共资料
搜索主题
搜索帖子
kick
kick
组别
论坛博士后
生日
19720110
帖子
11009
积分
13430
性别
注册时间
2002-06-09
kick
论坛博士后
9
#
字体大小:
t
T
发表于
2012-11-21 14:18
|
只看楼主
我用的单支JENSEN线,老贵的,出现问题原因还要仔细检查、测试,知道方向就好处理些。
TOP
发送短消息
UID
124668
精华
9
查看公共资料
搜索主题
搜索帖子
沈摄影师
组别
论坛博士后
生日
帖子
995
积分
1058
性别
注册时间
2008-06-25
沈摄影师
论坛博士后
10
#
字体大小:
t
T
发表于
2012-11-21 15:57
|
只看该用户
你这个现象可能是负反馈过深,造成的高频自激,解决的办法是串接一个阻尼电阻,或者适当减少反馈量。和干扰关系不大,
TOP
上一主题
|
下一主题
返回列表
1
2
下一页
高级编辑器
B
Color
Image
Link
Quote
Code
Smilies
默认表情
你需要登录后才可以发帖
登录
|
注册
发表回复
查看背景广告
隐藏
发新主题
发烧专区
HiFi乐趣
音乐唱片
器材用家专区
在线试听
交易论坛
硬件交易
软件交易
浏览过的版块
软件交易
硬件交易
音乐唱片
TOP
设置头像
个人资料
更改密码
用户组
收藏夹
积分