发烧论坛

注册

 

发新话题 回复该主题

请各位大侠和DIY高手帮助,看用那一种分频好? [复制链接]

查看: 2167|回复: 5
1#
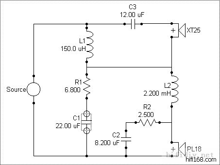
请各位大侠和DIY高手帮助,看用那一种分频好?请大家帮忙

现在用第一种分频器,感觉人声很好。但少贵气
                        高音还算可以,延伸不理想
                        低音小音量听不错,但大声就很乱,低音浑浊得“隆隆”作响
2.gif (, 下载次数:39)

gif(2008/6/6 19:00:56 上传)

2.gif

3.jpg (, 下载次数:30)

jpg(2008/6/6 19:00:56 上传)

3.jpg

4.gif (, 下载次数:34)

gif(2008/6/6 19:00:56 上传)

4.gif

1.jpg (, 下载次数:38)

jpg(2008/6/6 19:00:56 上传)

1.jpg

分享 转发
TOP
2#

回复:请各位大侠和DIY高手帮助,看用那一种分频好?

原来的高音魔雷MDT33已坏

高音已经换成VIFA XT25TG30
也就是子弹头高音

现在听人声,弦乐比较满意,但低频总是很难搞

就是仿Troels博士的
http://www.troelsgravesen.dk/PL18XT.htm

但我的倒箱管向前


请问各位
1、是要调整分频器?
2、是要调整倒箱管长度?
3、]还是要减少或放多点吸音棉?(现在是放一层20MM的吸音棉)
4、还是一个方案是不要前面的倒箱孔,把倒箱孔放在后面
最后编辑ok97 最后编辑于 2008-06-06 19:06:39
TOP
3#

回复:请各位大侠和DIY高手帮助,看用那一种分频好?

第一第二都是罕见的串联式分音器...
我偏好分开平行的并联式....
恩..好坏判断不能==  只是说喜好....
TOP
4#

回复:请各位大侠和DIY高手帮助,看用那一种分频好?

谢谢,
顶上
TOP
5#

回复:请各位大侠和DIY高手帮助,看用那一种分频好?

把倒相管加长,或用两本16K的大略厚些的书,卷起来插在倒相管内,书自己会涨开撑紧的,调节下深度,就可控制低频,以不混不散,又力度厚度正好为准.
TOP
6#

回复: 请各位大侠和DIY高手帮助,看用那一种分频好?

原帖由 jy 于 2008-6-8 14:46:00 发表
把倒相管加长,或用两本16K的大略厚些的书,卷起来插在倒相管内,书自己会涨开撑紧的,调节下深度,就可控制低频,以不混不散,又力度厚度正好为准.


谢谢,现在正在用这种方法试,看来倒箱管还是长点好
TOP
发新话题 回复该主题