发烧论坛

注册

 

发新话题 回复该主题

电路非常简洁的胆耳放实验 [复制链接]

查看: 2900|回复: 4
1#
前段时间做了一个胆+输出牛的耳放电路,由于是实验性质,所以只是随便搭起来做了一些测试,电路是已经简单到不能再简单的地步了,但性能非常出众,此耳放还可以做为一台不错的输出牛前级呢。要是单从测试来看,此机跟晶体管机的测试性能来比的话可能不算一回事,但从一台用输出牛的机器来说,性能是不错的,也反映了电路不一定是复杂就好,有时候简单的电路,同样可以达到相当不错的性能欢迎对胆机或输出牛前级,耳放有兴趣的朋友交流心得!
1.jpg (, 下载次数:143)

此机的内部(2008/5/6 21:06:04 上传)

1.jpg

2.jpg (, 下载次数:139)

1KHZ方波(2008/5/6 21:06:04 上传)

2.jpg

3.jpg (, 下载次数:133)

10K方波(2008/5/6 21:06:04 上传)

3.jpg

4.jpg (, 下载次数:124)

22K方波(2008/5/6 21:06:04 上传)

4.jpg

5.jpg (, 下载次数:132)

40K方波(2008/5/6 21:06:04 上传)

5.jpg

6.jpg (, 下载次数:140)

60K方波(2008/5/6 21:06:04 上传)

6.jpg

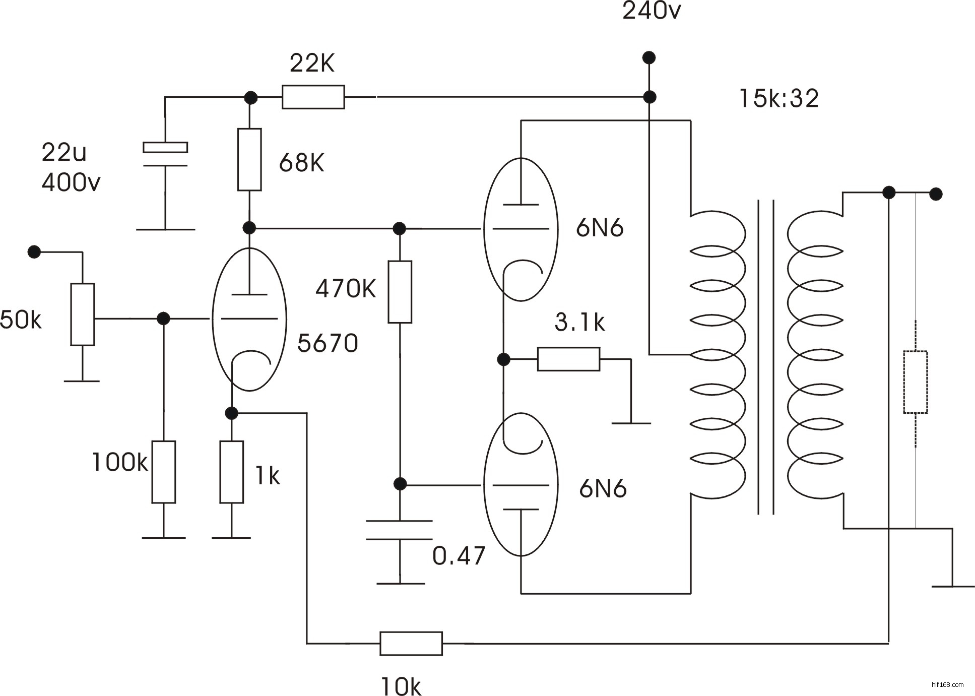
耳放电路.jpg (, 下载次数:146)

电路图(2008/5/6 21:06:04 上传)

耳放电路.jpg

分享 转发
TOP
2#

回复:电路非常简洁的胆耳放实验

TOP
3#

回复:电路非常简洁的胆耳放实验

6N6并管推高阻耳机,连输出牛都省了
TOP
4#

回复: 电路非常简洁的胆耳放实验

原帖由 sanhu 于 2008-5-7 0:04:00 发表
6N6并管推高阻耳机,连输出牛都省了
虽然6N6并联可以驱动高阻耳机,但用输出牛并不完全是为了达到阻抗匹配的目的,最大的目的是为了音色,输出牛有一种特有的声音,比电容输出的机器背景更干净,韵味更好,音乐密度更强,那是电容偶合的机器难以达到的!!
TOP
5#

回复:电路非常简洁的胆耳放实验

CLK发烧信号线!
淘宝: http://shop35466467.taobao.com
TOP
发新话题 回复该主题