帐号
注册
密码
登录
关闭
安全选项
找回密码
记住我
我的中心
登录或注册新用户,开通自己的个人中心
HIFI168首页
快速搜索
帖子标题
作者
版块
发烧论坛
»
发烧专区
»
HiFi乐趣
»
美星MC3008ab的保护开关
发烧专区
HiFi乐趣
音乐唱片
器材用家专区
在线试听
交易论坛
硬件交易
软件交易
返回列表
查看:
2084
|
回复:
4
美星MC3008ab的保护开关
[复制链接]
查看:
2084
|
回复:
4
发送短消息
UID
107774
精华
0
查看公共资料
搜索主题
搜索帖子
805A
组别
论坛博士
生日
帖子
212
积分
212
性别
注册时间
2007-05-04
805A
论坛博士
1
#
字体大小:
t
T
发表于
2007-11-07 22:44
|
只看楼主
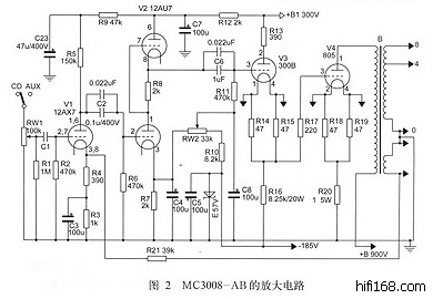
刚看了老款美星MC3008ab(300B推动)电路图,又看了新款MC3008ab(2A3推动)内部结构,
想请教些问题,新款MC3008ab保护开关好像是通断两组2A3灯丝电压,按我的理解,打开电源开关,保护开关未开时,805栅级电压有-185V,可以保护805,同时2A3屏级和灯丝间可有400多伏电势差,保护开关打开后,2A3灯丝通电,机器正常工作,为了保护805是牺牲2A3寿命达到的吗?还有传统胆机基本是先预热灯丝,后通高压来保护胆管,美星这种方法也行吗?麻烦高人解答
MC3008ab.jpg
(, 下载次数:63)
jpg
(2007/11/7 22:44:24 上传)
MC3008ab电路.jpg
(, 下载次数:85)
jpg
(2007/11/7 22:44:24 上传)
805A 最后编辑于 2007-11-09 11:14:37
分享
转发
为了梦想而努力工作。。。
TOP
发送短消息
UID
78958
精华
9
452915163
查看公共资料
搜索主题
搜索帖子
难忘的战斗
难忘的战斗
组别
论坛博士后
生日
1968-7-22
帖子
1030
积分
1166
性别
注册时间
2005-07-16
难忘的战斗
论坛博士后
2
#
字体大小:
t
T
发表于
2007-11-07 22:51
|
只看该用户
所答非所问!
美星原来的电源开关最爱坏了!吓的我老婆都不敢动了。。。后来到市场掏2元买了个金属的。。。好了!
TOP
发送短消息
UID
107774
精华
0
查看公共资料
搜索主题
搜索帖子
805A
组别
论坛博士
生日
帖子
212
积分
212
性别
注册时间
2007-05-04
805A
论坛博士
3
#
字体大小:
t
T
发表于
2007-11-07 22:55
|
只看楼主
回复:美星MC3008ab的保护开关
老款的容易坏,我买的是新款的,有两个开关,金属柄的,
为了梦想而努力工作。。。
TOP
发送短消息
UID
107774
精华
0
查看公共资料
搜索主题
搜索帖子
805A
组别
论坛博士
生日
帖子
212
积分
212
性别
注册时间
2007-05-04
805A
论坛博士
4
#
字体大小:
t
T
发表于
2007-11-09 11:13
|
只看楼主
回复:美星MC3008ab的保护开关
耐心等待
为了梦想而努力工作。。。
TOP
发送短消息
UID
73132
精华
0
查看公共资料
搜索主题
搜索帖子
jgr1051-6
jgr1051-6
组别
论坛博士
生日
19720110
帖子
183
积分
363
性别
注册时间
2004-03-14
jgr1051-6
论坛博士
5
#
字体大小:
t
T
发表于
2007-11-10 10:09
|
只看该用户
回复:美星MC3008ab的保护开关
上海有位热心的沈先生,他的朋友对这个胆机很有研究。可找他帮忙。一切均可解决。
TOP
上一主题
|
下一主题
返回列表
高级编辑器
B
Color
Image
Link
Quote
Code
Smilies
默认表情
你需要登录后才可以发帖
登录
|
注册
发表回复
查看背景广告
隐藏
发新主题
发烧专区
HiFi乐趣
音乐唱片
器材用家专区
在线试听
交易论坛
硬件交易
软件交易
浏览过的版块
软件交易
硬件交易
器材用家专区
音乐唱片
TOP
设置头像
个人资料
更改密码
用户组
收藏夹
积分